
酶联免疫吸附试验(Enzyme Linked Immunosorbent Assay,ELISA)作为目前应用最广泛的免疫学检测技术,相较于其他技术,在灵敏度方面有着巨大优势。
它将抗原-抗体反应的特异性与酶催化作用的高效性相结合,灵敏度可达每毫升纳克(ng/mL)水平甚至皮克(pg/mL)水平!同时也赋予了该技术高通量筛选的可能!
目前常用的ELISA方法有直接法、间接法、双抗夹心法和竞争法,其中,测定蛋白等大分子时双抗夹心ELISA法是最为常用的一种。
今天小P就和大家分享一下双抗夹心ELISA实验的操作方法和疑难解析,希望对你们有帮助!
01
双抗夹心ELISA实验原理
双抗夹心法ELISA是将特异性抗体结合到固相载体上形成固相抗体(捕获抗体),然后和待检样本中的相应抗原结合形成免疫复合物,洗涤后再加酶标记抗体(检测抗体),与免疫复合物中抗原结合形成酶标抗体—抗原—固相抗体复合物,加底物显色,判断抗原含量。整个过程中,待检抗原经过捕获抗体和检测抗体双重筛选,具有高特异性。
(双抗夹心ELISA原理)
02
双抗夹心ELISA样本制备
A.血清
全血标本自然凝集30min后1000×g离心15min,取澄清,即可检测。澄清可存放于-20℃,避免反复冻融。
B.血浆
可用EDTA或肝素作为抗凝剂,标本采集后30min内于2-8℃、1000×g离心15min,或将标本放于-20℃,避免反复冻融。(注意:标本溶血会影响最后检测结果,因此溶血标本不宜进行此项检测)
C.细胞上清
收集细胞培养液,离心取上清,-20℃存放,避免反复冻融。
D.细胞裂解样本
1.收集细胞后,用预冷的10mM PBS洗3次,5000×g离心5min。
2.细胞计数,离心弃上清;
3.加PMSF至细胞裂解液中,终浓度为1mM;
4.按每1×107个细胞,加入1ml细胞裂解液(含PMSF),冰上裂解 30min,其间上下颠倒使裂解更充分,超声波破碎处理;
5.4℃,10000×g离心10min;
6.检测细胞裂解样本总蛋白浓度;
7.整个过程需在冰上操作,防止蛋白降解。
E.组织裂解样本
1.加PMSF至细胞裂解液中,终浓度为1mM;
2.预先将待检组织用剪刀剪碎,液氮研磨,再按每100mg组织加1 mL裂解液,用研磨器进行研磨,得到的匀浆液可利用超声破碎处理;
3.4℃,10000×g离心10min,取上清,-80℃存放;
4.检测组织裂解样本总蛋白浓度;
5.整个过程需在冰上操作,防止蛋白降解。
F.尿液
收集尿液后,1000×g离心20min,取上清,-20℃或者-80℃存放,避免反复冻融。
G.人乳
收集样本后,10000×g离心15min,取澄清部分,浑浊液再次离心,取澄清,收集澄清部分,-20℃存放,避免反复冻融。
03
双抗夹心ELISA操作步骤
ELISA实验开始前,各试剂均应平衡至室温(试剂不能直接在37℃溶解)。试剂或样品稀释时,确保混匀,同时尽量避免起泡。
1.包被抗体:用碳酸盐缓冲液(CBS)或者磷酸盐缓冲液(PBS)根据实验需要,将包被抗体稀释到一定的稀释度,100μl/孔包被, 37℃、2h或者4℃过夜。
2.洗板:弃孔内液体,甩干,10mM PBST(10mM PBS + 0.05% Tween-20)洗板2次,每次浸泡1-2min, 350μl/孔,甩干(也可以轻拍将孔内液体拍干)。
3.封闭:含1% BSA或者5%脱脂牛奶的10mM PBST(10mM PBS + 0.05% Tween-20)做封闭液,350-400μl/孔,37℃、2h。
4.洗板:同步骤2。(备注:商品化试剂盒一般已经预包被了包被抗体在酶标板上,不需要进行1-4步骤,使用前请注意核实)。
5.加样:分别设零孔、标准孔、待测样品孔。空白孔加样品稀释液100μl,余孔分别加标准品或待测样品100μl。(注意不要有气泡,加样将样品加于酶标板孔底部,尽量不触及孔壁,一块板要在10 min内上完样品。)酶标板加上盖或覆膜,37℃反应60-120min。为保证实验结果有效性,每次实验请使用新的标准品溶液。
6.洗板:弃孔内液体,甩干,10mM PBST(10mM PBS + 0.05% Tween-20)洗板4次,每次浸泡1-2min,350-400μl/孔,甩干(也可以轻拍将孔内液体拍干)。
7.加检测抗体:根据实验需要,将检测抗体用PBST稀释到一定的稀释度,100μl/孔,37℃、1h。
8.洗板:同步骤6。
9.加二抗:根据实验需要,将二抗用10mM PBST稀释到一定的稀释度,100μl/孔,37℃、1h。
10.洗板:同步骤6。
11.酶标仪读值:以630nm为校正波长,用酶标仪在450nm波长依序测量各孔的吸光度(OD值),在加终止液后5min内进行读数。
12.结果判断:
a.每个标准品和样本的OD值须减去零孔的OD值,如设置复孔,则应取其平均值;
b.以标准品的浓度为横坐标,OD值为纵坐标,使用专业制作曲线软件进行四参数拟合(4-PL),如Origin、ELISACalc等,根据样品的OD值由标准曲线推算出相应的拟合浓度,再乘以稀释倍数即为样本的测定浓度。
04
ELISA实验疑难解析
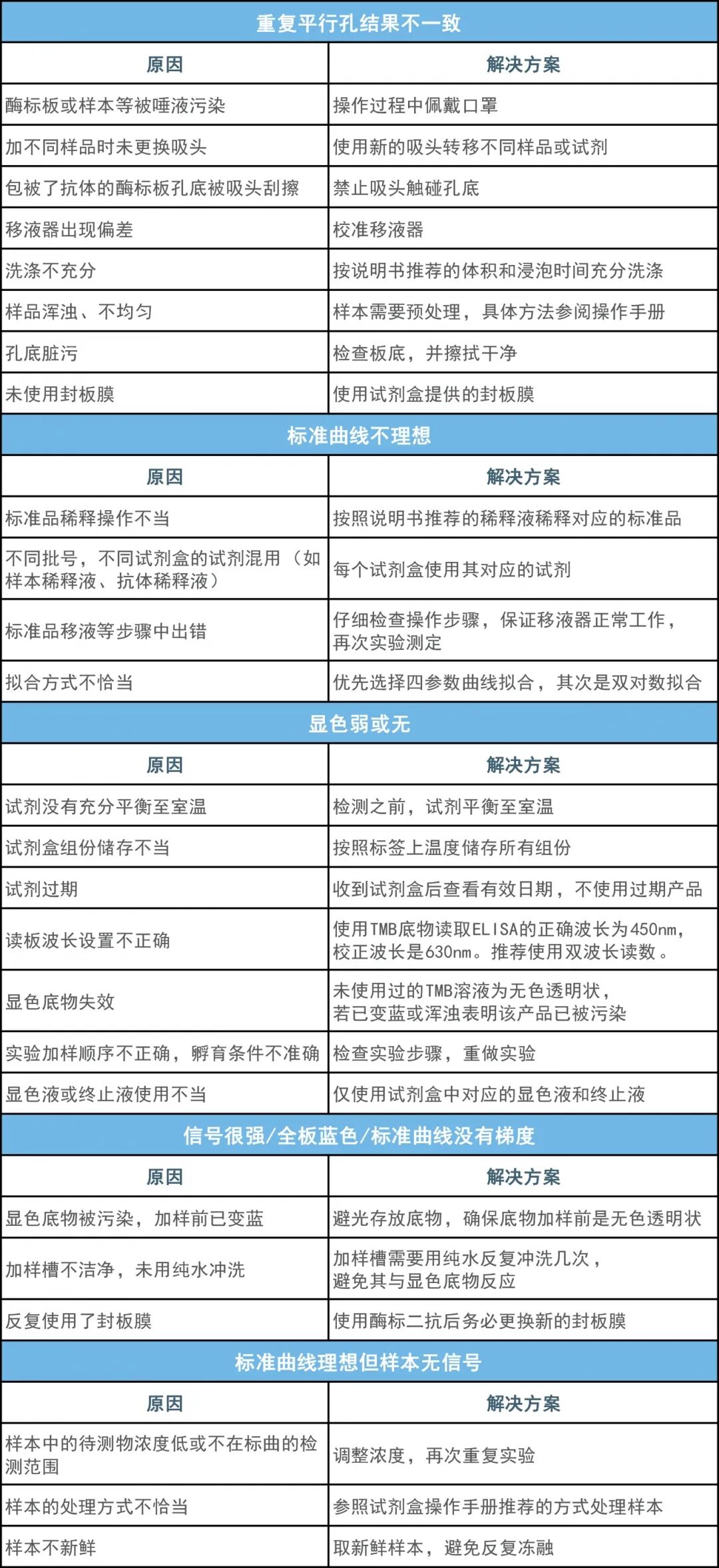
针对ELISA这种成熟并且广泛被使用的实验方法,包括Proteintech在内,很多生命科学领域的厂商都开发有成熟的商业化ELISA试剂盒产品,我们可以结合下表和所用试剂盒说明书逐一排除实验中遇到的困扰。
|